
New publication in Genome Research
Different trajectories of polyploidization shape the genomic landscape of the Brettanomyces bruxellensis yeast species.
Vous êtes ici :
Different trajectories of polyploidization shape the genomic landscape of the Brettanomyces bruxellensis yeast species.
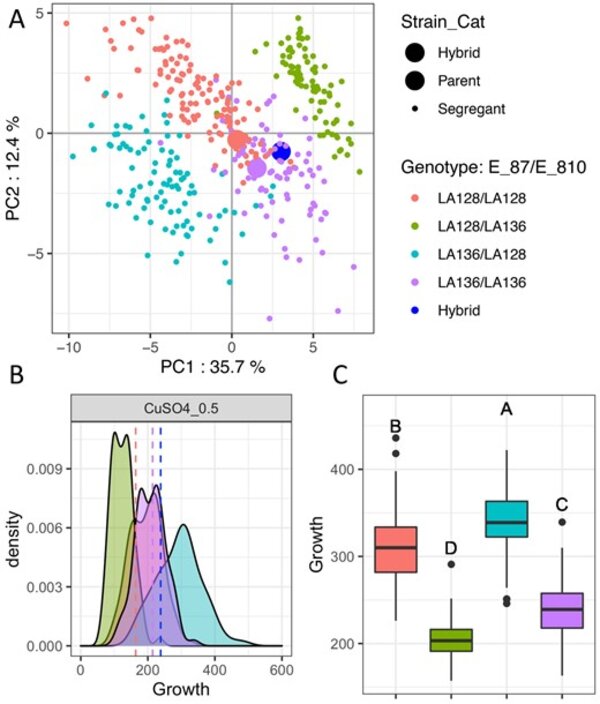
Loss of heterozygosity results in rapid but variable genome homogenization across yeast genetic backgrounds.
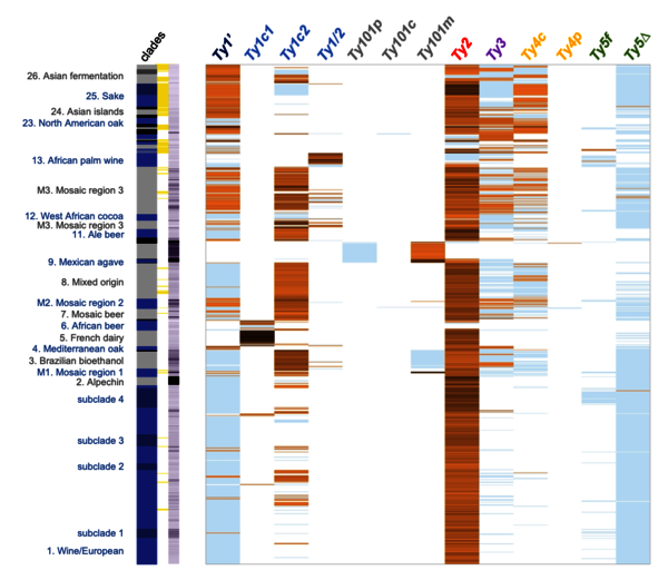
Species-wide transposable element repertoires retrace the evolutionary history of the Saccharomyces cerevisiae host.
Discordant evolution of mitochondrial and nuclear yeast genomes at population level.